Werbung
Wieder ein Geschenk der Nachbarn: PC Lüfter
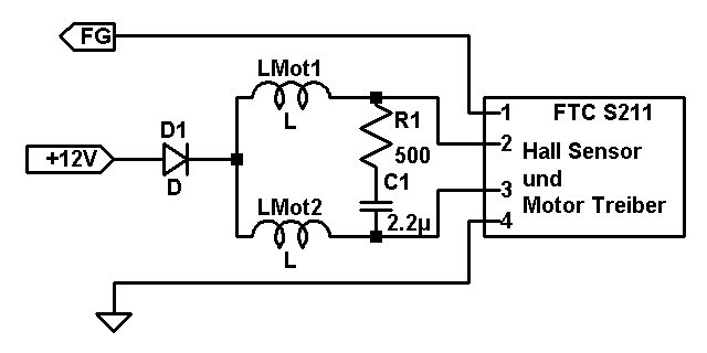
So etwas lässt sich leicht öffnen und abzeichnen.
![]()
https://www.roboternetz.de/community...chmentid=23800
![]()
https://www.roboternetz.de/community...chmentid=23799
interessant, wie das heutzutage realisiert wird.
Lesezeichen