- fchao-Sinus-Wechselrichter AliExpress    Werbung      
Ergebnis 1 bis 6 von 6

Thema: Seltsame Probleme mit einem RS232 IR Sender

  1. #1
    Benutzer Stammmitglied
    Registriert seit
    26.12.2004
    Beiträge
    87

    Seltsame Probleme mit einem RS232 IR Sender

    Anzeige

    LiFePo4 Akku selber bauen - Video
    Hey!

    wir haben jetzt schon seit einiger Zeit ziemliche Probleme mit unserem Projekt...wir versuchen zzt einen RS232 Sender und Empfänger zu bauen.

    Die PC-Seite ist zzt ein Asuro-Empfänger, und der scheint soweit auch zu funktionieren...

    Unsere Schaltungsseite besteht aus einem TSOP1736 als Empfänger, dahinter einen OP als Inverter und dann direkt an einen PIC.
    Die Sendeseite hat einen NE555 mit einer einfachen IR-Sendediode.

    Unsere Probleme:
    - Der Sender macht komische sachen - es kommt einfach nichts sinnvolles an und das was ankommt ist auch irgendwie zufällig...
    Ums zu testen worans liegt haben wir einfach mal einen Max232 Pegelkonverter mit einem Kabel an den COM-Port gehangen, mit dem hats funktioniert sobald wir unsere Verbindung zum OP rausgezogen haben.
    Dann kam auch sinnvolles an...

    Das ist schonmal irgendwie unverständlich da ja der OP eigentlich hochohmig sein sollte und eigentlich wenig verändern sollte.

    Dann haben wir direkt an der Sendediode ein ziemlich verrauschtes Signal, das sieht echt fies aus Bild  

    Die Empfangsseite haben wir bisher nicht testen können...die Sendeseite läuft ja amok...
    Die Schaltung ist eigentlich 1 zu 1 von dem Asuro-Sender geklaut, der aufbau schon 200mal kontrolliert ob wirklich auch alle beine an der richtigen seite hängen.

    Was die Stromversorgung angeht benutzen wir ein Conrad-Netzteil...

    Hat irgendwer eine Idee worans liegen könnte?
    Oder irgendwelche Tipps was wir überprüfen können?

    sind so langsam ziemlich frustriert Bild  

    Lg, Kai

  2. #2
    Erfahrener Benutzer Lebende Robotik Legende Avatar von PICture
    Registriert seit
    10.10.2005
    Ort
    Freyung bei Passau in Bayern
    Alter
    74
    Beiträge
    11.077
    Hallo FeiaDragon!

    Ich könnte vielleicht mehr sagen, wenn ich den Schaltplan sehe. Sonst vermute ich, dass der undefinierte OP zu niedrige Bandbreite für benutzte Baudrate hat.

    MfG

  3. #3
    Benutzer Stammmitglied
    Registriert seit
    26.12.2004
    Beiträge
    87
    danke dir für die schnelle Reaktion Bild  


    Bild    

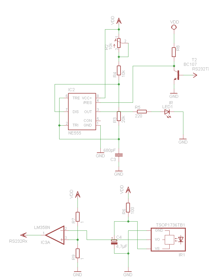
    hier der schaltplan...

    dazu ist aber noch zu sagen das wir in der zwischenzeit den bc107 als Sende-inverter durch den 2. Kanal des LM358 ersetzt haben sowie das wir die gleichen Fehler auch ohne den Inverter hatten...

    also einfach nur wenn wir den PIC direkt an den NE555 drangeklemmt haben. das invertieren hätte dann das terminal programm übernommen, aber selbst dann machte es keinen sinn.

    *edit*
    die baudrate die wir benutzen ist 2400 baud, der tsop1736 und damit der ne555 schwingen bei 36khz.

  4. #4
    Erfahrener Benutzer Lebende Robotik Legende Avatar von PICture
    Registriert seit
    10.10.2005
    Ort
    Freyung bei Passau in Bayern
    Alter
    74
    Beiträge
    11.077
    Danke. Jetzt sehe ich als Hauptproblem die unstabile und mit dem TSOP nicht ubereinstimmende Frequenz des 555. Ich muss aber mir noch im Datenblatt des TSOP1736 anschauen, ob er sich als Empfänger für 2400 Baud eignet, aber vermutlich nicht und besser wäre eine IR Fotodiode, die das an den Rx von RS232 schickt, was sie wirklich empfängt.

    Die Baudfrequenz von Sender und Empfänger bei serieller Datenübertragung von mehrbytigen Strings muss mit ca. 1 % gleich sein und da würde ich anstatt des 555-er einen Quarzoszillator mit nötigem Frequenzteiler einsetzen.

    Bei fehlender übereinstimmung der Frequenzen werden nur erste paar Bytes richtig übertragen und weiter, wenn sie nicht mehr stimmt, nur Chaos. Du kannst überprüfen ob das alles zutrifft und dann schauen wir weiter.

    MfG

  5. #5
    Benutzer Stammmitglied
    Registriert seit
    26.12.2004
    Beiträge
    87
    also wir haben ja das poti um die frequenz passend einzustellen...
    im datenblatt steht das der 1736 bis zu 2400bps kontinuirlich empfangen kann.

    es wär ja schonmal schön wenn überhaubt was sinnvolles ankommt...aber wir kriegen sowas hier: "”·¸¸›·¹·©¸·¸·›››·¸·¸¸›”¸·›·7¸"...
    das hat mit den gesendeten "Hello World" schonmal nichts zu tun *g*

    jetzt gehts allerdings auch über den max232 nicht mehr...irgendwie versteh ich die welt nicht mehr...

  6. #6
    Erfahrener Benutzer Lebende Robotik Legende Avatar von PICture
    Registriert seit
    10.10.2005
    Ort
    Freyung bei Passau in Bayern
    Alter
    74
    Beiträge
    11.077
    Leider die nötigste Eingenschaft eines Elektronikers ist die Geduld... Bild  

    Ich selber finde es unmöglich einen (aber meistens mehrere) Fehler in fertig gebauter Schaltung zu finden. Bis heute, trotz einiger Erfahrung, fange ich mit einem einfachem Kabel zwischen Tx und Rx an. Erst, wenn es schon richtig funktioniert ersetze ich schritweise das Kabel durch andere Verbindung. So kann ich meistens sehr schnell mein Vorhaben zum erfolgreichem Ende bringen. Die Zeit geht nicht verloren sondern erhöht die Erfahrung und ist bei jeder nächster Entwicklung immer kürzer. Bei mir hat sich schon mehrmals neuer Aufbau einer Schaltung als schnellste Methode bewertet.

    Manchmal, wenn ich die Beiträge in Foren lese, verstehe kaum etwas davon... Bild  

    MfG

Berechtigungen

  • Neue Themen erstellen: Nein
  • Themen beantworten: Nein
  • Anhänge hochladen: Nein
  • Beiträge bearbeiten: Nein
  •  

    Werbung      LiFePO4 Speicher Test