- SF800 Solar Speicher Tutorial    Werbung      
Ergebnis 1 bis 4 von 4

Thema: ICSP für PIC - richtig so?

  1. #1
    Benutzer Stammmitglied
    Registriert seit
    26.12.2004
    Beiträge
    87

    ICSP für PIC - richtig so?

    Anzeige

    LiFePo4 Akku selber bauen - Video
    Hey!

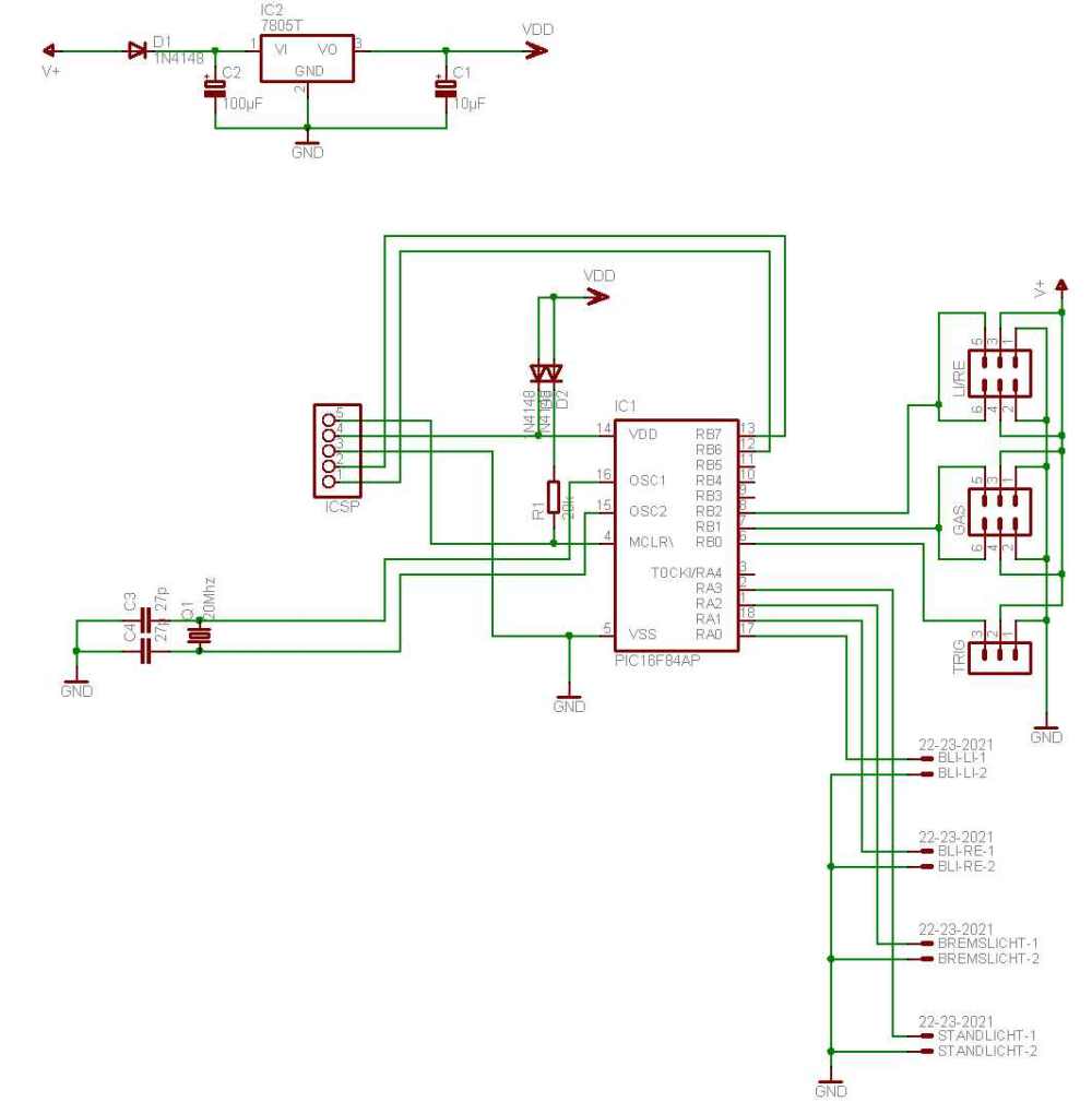
    ich habe noch nie eine Schaltung mit ICSP für einen PIC erstellt und habe jetzt etwas sorge das ich da was falsch gemacht habe und mit dem nächsten Brennen dann den PIC verbrenne.

    Beim Entwurf habe ich mich an Spruts Seite gehalten, aber ich bin mir zB bei den Dioden unsicher.
    Er hat da nicht stehen was für welche, ich hab jetzt dann einfach die Standard 1n4148 eingeplant, wobei in dem Text auch was von Shottky Dioden stand.
    Da diese ja nur eine bestimmte Spannung durchlassen, müsste ich die dann nicht benutzen?

    Wer sowas schonmal gemacht hat, bitte werft einen Blick drüber und sagt mir ob das so falsch ist!

    Danke,
    Liebe Grüße,
    Feiadragon

    Bild    

  2. #2
    Erfahrener Benutzer Fleißiges Mitglied Avatar von Magge2k
    Registriert seit
    27.10.2004
    Beiträge
    163
    Hi,

    also ich hab gerade eben auch wieder eine ICSP aufgebaut und genau so angeschlossen von daher passt! Bild  

    Viel erfolg.

  3. #3
    Erfahrener Benutzer Lebende Robotik Legende Avatar von PICture
    Registriert seit
    10.10.2005
    Ort
    Freyung bei Passau in Bayern
    Alter
    74
    Beiträge
    11.077
    Hallo FeiaDragon!

    Deine Schaltung ist richtig, wenn Du an den ICSP Anschluss folgende Spannungen/Signale vom Brenner anschließt:

    Pin1 - PGC
    Pin2 - PGD
    Pin3 - GND(VSS)
    Pin4 - VCC(+5V)
    Pin5 - VPP

    Du kannst Dir auch etwas über einen bißchen komplizierteren ICSP Anschluss lesen:

    https://www.roboternetz.de/phpBB2/ze...13619&start=22

    Diesen Anschluß benutze ich schon lange. Kurz seine Vorteile:

    - Programmieren immer bei VCC vom Brenner unabhängig von Betriebspannung des PICs im Normalbetrieb (z.B. 2V).

    - Beliebige Verwendung von Pins RB6, RB7 und MCLR die für die Zeit des Brennens von der Hardware getrennt und mit dem Brenner verbunden werden.

    MfG

  4. #4
    Benutzer Stammmitglied
    Registriert seit
    26.12.2004
    Beiträge
    87
    alles klar!

    Danke sehr, dann werd ich die doch mal routen Bild  


    *edit* nach einem fehlschlag mit der platine (look@fehlschlag der woche) funktioniert das ICSP!

    danke nochmal!

Berechtigungen

  • Neue Themen erstellen: Nein
  • Themen beantworten: Nein
  • Anhänge hochladen: Nein
  • Beiträge bearbeiten: Nein
  •  

    Werbung      fchao-Sinus-Wechselrichter AliExpress