- fchao-Sinus-Wechselrichter AliExpress         
Seite 1 von 2 12 LetzteLetzte
Ergebnis 1 bis 10 von 12

Thema: Frage zu der H-Brücke

Hybrid-Darstellung

Vorheriger Beitrag Vorheriger Beitrag   Nächster Beitrag Nächster Beitrag
  1. #1
    Erfahrener Benutzer Begeisterter Techniker
    Registriert seit
    26.11.2006
    Ort
    Hamburg
    Alter
    33
    Beiträge
    384

    Frage zu der H-Brücke

    Moin moin,

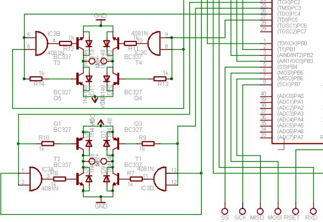
    ich hab mal ne blöde Frage zu einer H-Brücke. Welche Ports vom AND-Gate muss ich jetzt beschalten, um den Motor vorwärts bzw. rückwärts fahren zu lassen. Ich rätsel schon seit einigen Tagen daran hab schon alles mögliche ausprobiert. Meiner meinung nach muss am Port für die Geschwindigkeitsregelung immer Strom drauf sein und ein anderer jeweils zugeschaltet werden, d.h. bei der oberen muss die Geschwindigkeitsregelung auf Port 8 und 6 sein und dann je nach dem port 9 bzw. 5 eingeschaltet werden. Bei der unteren dann nach dem selben Muster. Stimmt das soweit? Hier noch der Schaltplan:


    Bild hier  

    mfg
    Erik

  2. #2
    Erfahrener Benutzer Robotik Visionär Avatar von Hubert.G
    Registriert seit
    14.10.2006
    Ort
    Pasching OÖ
    Beiträge
    6.220
    Deine Überlegung ist vollkommen Richtig.
    Grüsse Hubert
    ____________

    Meine Projekte findet ihr auf schorsch.at

  3. #3
    Erfahrener Benutzer Begeisterter Techniker
    Registriert seit
    26.11.2006
    Ort
    Hamburg
    Alter
    33
    Beiträge
    384
    Hmm mist warum funktionierts dann nicht

  4. #4
    Erfahrener Benutzer Robotik Visionär Avatar von Hubert.G
    Registriert seit
    14.10.2006
    Ort
    Pasching OÖ
    Beiträge
    6.220
    Das sollte sich aber mit einem einfachen Multimeter klären lassen. Es müssen immer die diagonal gegenüberliegenden Transistoren durchgeschalten sein.
    Zuerst an den Basen messen ob überhaupt was ankommt.
    Grüsse Hubert
    ____________

    Meine Projekte findet ihr auf schorsch.at

  5. #5
    Erfahrener Benutzer Begeisterter Techniker
    Registriert seit
    26.11.2006
    Ort
    Hamburg
    Alter
    33
    Beiträge
    384
    so hab mal gemessen und die Werte in den Plan eingetragen (nicht schön aber selten ). Bild hier  


    ic hschätze das kann so nicht richtig sein. was mich wundert ist, dass wenn an pin 5 und 6 vom AND-Gate jeweils 4,9 V anliegen, wie kann dann da nur 3,4 Volt rauskommen, die von dem Widerstand dann zu 0,73 V verhackstückt werden. Achso ich sehe gerade dass ich das vergessen habe einzutragen. Hinter den Widerständen R11 und 12 also an der Basis von der beiden oberen Transistoren sind jeweil 0,73V.

  6. #6
    Erfahrener Benutzer Begeisterter Techniker
    Registriert seit
    26.11.2006
    Ort
    Hamburg
    Alter
    33
    Beiträge
    384
    ich glaub ich gerade ein Fehler in der Software gefunden mal schauen ob ich das noch beseitigt krieg.

  7. #7
    Erfahrener Benutzer Robotik Visionär Avatar von Hubert.G
    Registriert seit
    14.10.2006
    Ort
    Pasching OÖ
    Beiträge
    6.220
    Kannst du das mal ohne Kontroller probieren.
    Das auf 5 und 6 4,9V anliegen ist Ok, aber auf 9 sollten dann 0V sein.
    Hoffentlich hast du die Transistoren nicht schon gegrillt.
    Grüsse Hubert
    ____________

    Meine Projekte findet ihr auf schorsch.at

  8. #8
    Erfahrener Benutzer Begeisterter Techniker
    Registriert seit
    26.11.2006
    Ort
    Hamburg
    Alter
    33
    Beiträge
    384
    erstmal die Werte nur an den Ausgängen vom Gatter:
    Pin 1 0,2V
    2 4,47V
    3 0V
    4 0V
    5 4,95V
    6 0,18V
    7 0 (is sowieso GND)
    8 0,17
    9 4,47
    10 0V
    11 1,81V
    12 4,43V
    13 0,15V
    14 4,95 (VCC)

    reicht das oder soll ich noch weiter messen?

  9. #9
    Erfahrener Benutzer Robotik Visionär Avatar von Hubert.G
    Registriert seit
    14.10.2006
    Ort
    Pasching OÖ
    Beiträge
    6.220
    Die Pin 5 und 9 dürfen aber nicht die gleiche Spannung haben, mit denen steuerst du doch rechts/links.
    Kannst du den µC aus dem Sockel nehmen oder ist der fix.
    Grüsse Hubert
    ____________

    Meine Projekte findet ihr auf schorsch.at

  10. #10
    Erfahrener Benutzer Begeisterter Techniker
    Registriert seit
    26.11.2006
    Ort
    Hamburg
    Alter
    33
    Beiträge
    384
    das waren messergebnisse ohne controller

Seite 1 von 2 12 LetzteLetzte

Berechtigungen

  • Neue Themen erstellen: Nein
  • Themen beantworten: Nein
  • Anhänge hochladen: Nein
  • Beiträge bearbeiten: Nein
  •  

LiFePO4 Speicher Test