ich hab mich mal an einem ganz simplen roboter versucht:
-Hindernis erkennen
-Hindernis ausweichen
Ich wollte nur wissen ob das so funktioniert, wie ich mir das vorstelle.
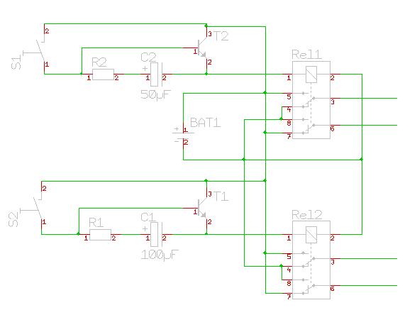
Auf den ersten Blick sieht alles ziemlich verworren aus, auf den zweiten Blick auch (hab's eben auf die Schnelle mit Paint gemacht), deshalb erklär ich es noch mal:
Der Robby fährt vorwärts mit dem einfachen In-Reihe-schalten von zwei normalen Model-Motoren. Wenn die ein (bzw. beide) Tastfühler das Hindernis berühren, werden die Relais eingeschaltet, die einen (nur einer, damit sich der Bot dreht) Motor umpolen. Dadurch fährt er nach hinten-rechts. Der Kondensator ist mit dem Relais parallel geschaltet, damit der Robby nicht gleich nach beendung des Kontaktes mit dem Hindernis wieder vorwärts fährt. Das der Kondensator sich nicht mit einem Schlag entleert soll durch einen Wiederstand (ob davor oder dahinter geschaltet weiß ich nicht) verhindert werden. Sobald die Motoren dann auch keinen Saft mehr durch den Kondensator haben, fährt er wieder vorwärts.
Klappt das wohl? Am meisten Bedenken hab ich ja bei dem Kondensator-Ding.
Ich habs so unständlich gemacht, weil ich in Sachen Robotik noch recht unerfahren bin, und erstmal ohne programmieren auskommen wollte, bis ich Asuro fertig hab.
MFG







Zitieren


Lesezeichen