Hallo Leute!
Hier möchte ich mal mein allererstes "Roboter"-Projekt vorstellen: Die erste autonome PC-Maus der Welt! =D>
Entstanden ist dies aus etwas Langeweile und einigen Bauteilen, die mir aus 1. einem alten CD-Rom-Laufwerk (DC-Motor, Bumper-Schalter) 2. einer alten Mouse (Gehäuse und Rad) in die Hände gefallen sind. Nach dem Fassen der Idee habe ich mir dann noch ein paar Bauteile gekauft und schon konnte das Basteln losgehn. Ach ja: Eine Flasche Wein mit Kust-Korken war auch nötig![]()
--> Gucken, was für Reste man hat und dann überlegen, was man draus machen kann finde ich auch immer noch lustiger und spannender als erst überlegen, was will ich und dann alles zusammenkaufen. <--
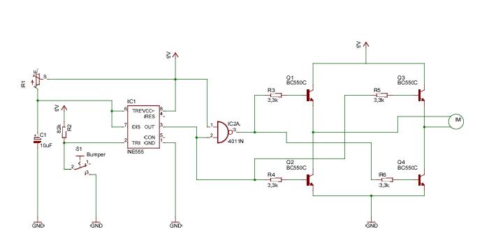
Die Funktion der Maus ist recht einfach: Sie fährt gerade aus, wenn sie irgendwo gegen stößt, bekommt der NE555 einen Puls am Trigger-Eingang und fährt dann für die übers Poti eingestellte Zeit rückwärts.
Im Endeffekt macht die Maus dann einen auf diesen![]()
, da ich ja keine Lenkung eingebaut habe. Aber naja, jetzt erstmal ein paar Bilder, über Kommentare und Fragen freu ich mich natürlich!
Moe







Zitieren

Lesezeichen