- SF800 Solar Speicher Tutorial    Werbung      
Seite 1 von 2 12 LetzteLetzte
Ergebnis 1 bis 10 von 12

Thema: Bekomme ISP nicht zum laufen.

  1. #1
    Erfahrener Benutzer Roboter-Spezialist
    Registriert seit
    17.01.2004
    Ort
    Erlangen, Bayern
    Alter
    44
    Beiträge
    253

    Bekomme ISP nicht zum laufen.

    Anzeige

    Owon Funktionsgenerator Einfuehrung
    Hi,
    bisher habe ich meine Controller immer auf dem STK500 bzw dem JTAG von AVR programmiert. Da ich jetzt allerdings einen Mega32 im TQFP Gehäuse programmieren muss, wällt das STK weg.

    Auf meine Platine habe ich deshalb eine ISP(10P) Wannenbuchse mit draufgemacht. Leider kann ich weder über das STK (indem ich den ISP einfach auf das Zielboard umlege) noch mit dem ISP Dongle(parallel) von Robotikhardware den Chip beschreiben. Das STK sagt mir immer, dass wohl irgendwas mit der Leitung nicht stimmt, bzw ich die Tacktfrequenz nachsehen soll, und mit dem Dongle über Ponyprog2000 wird nichts gefunden, wobei ich dort auch keine Einstellung für den Mega32 finde.

    Kann mir mal bitte jmd beistehen?
    https://www.roboternetz.de/phpBB2/al...php?pic_id=829


    Mit dem Scope nachgemessen habe ich:
    -Die SCK Leitung liefert ein Clock Signal, dass anscheinend Active-Low ist (Ruhepegel 5v)
    -an MiSo wackelt es ein bisschen, interpretiert habe ich die Daten allerdings nicht. Auch Active-Low, Ruhepegel liegt bei 5V

    Freundlichen Gruss
    Michael

  2. #2
    Erfahrener Benutzer Roboter-Spezialist
    Registriert seit
    08.05.2004
    Ort
    Wilhelmshaven
    Alter
    47
    Beiträge
    324
    wie sieht es mit Reset aus? Wenn du anfängst zu Programmieren, fällt dann die Spannung an Reset von 5V deutlich ab?

  3. #3
    Erfahrener Benutzer Robotik Einstein
    Registriert seit
    11.09.2004
    Ort
    Düsseldorf
    Beiträge
    3.948
    Ja,laut Plan alles Bestens.
    Ich spendiere dem Reset für die Störfestigkeit aber immer nen 50-100nF Kerko da längere Leitungen oft gute Empfänger darstellen.

    Lektor sagte es schon.
    Reset überprüfen.


    Ansonsten nochmal die Verkabelung überprüfen.
    Wenn du nen Scope oder nen Zähler hast dann an Xtal2 nachsehen ob er auch schwingt
    Gruß
    Ratber

  4. #4
    Erfahrener Benutzer Roboter-Spezialist
    Registriert seit
    17.01.2004
    Ort
    Erlangen, Bayern
    Alter
    44
    Beiträge
    253
    Hmm mist das hatte ich jetzt nochnicht nachgemessen. Mache ich heute Abend noch.

    Danke erstmal für die schnelle Hilfe.

    Gruss
    Michael

  5. #5
    Erfahrener Benutzer Roboter-Spezialist
    Registriert seit
    17.01.2004
    Ort
    Erlangen, Bayern
    Alter
    44
    Beiträge
    253
    Ich denke schwingen tut er schon, denn wenn ich das Programm mit dem JTAG (aufgelötet auf ein paar Pads) reinspiele, läuft alles ganz wunderbar.

    Gruss
    Michael

  6. #6
    Erfahrener Benutzer Robotik Einstein
    Registriert seit
    11.09.2004
    Ort
    Düsseldorf
    Beiträge
    3.948
    Gut,dann kann man den Punkt von der Liste streichen
    Gruß
    Ratber

  7. #7
    Erfahrener Benutzer Roboter-Spezialist
    Registriert seit
    17.01.2004
    Ort
    Erlangen, Bayern
    Alter
    44
    Beiträge
    253
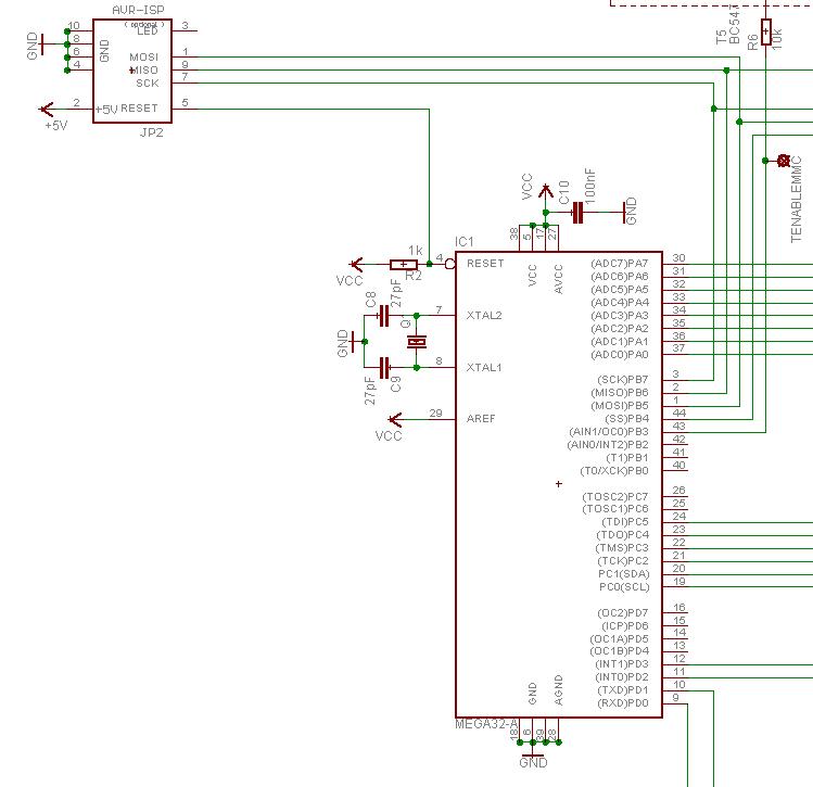
    Hier noch ein Snapshot aus dem Layout

    https://www.roboternetz.de/phpBB2/al...php?pic_id=830

    noch hinzuzufügen wäre, dass die Pegel recht sauber aussahen, da meine erste Vermutung war, dass die irgendwie verschliffen wurden

    Was ich nicht angeschlossen habe, ist das 5V (pin 2) könnte es dadran liegen? Das Board wird extern mit 5V versorgt.

  8. #8
    Erfahrener Benutzer Robotik Einstein
    Registriert seit
    11.09.2004
    Ort
    Düsseldorf
    Beiträge
    3.948
    Und wie bekommt dein Dongle Saft ?

    Normalerweise wird das vom Target (Ziel) über Pin 2 versorgt.
    Gruß
    Ratber

  9. #9
    Erfahrener Benutzer Roboter-Spezialist
    Registriert seit
    17.01.2004
    Ort
    Erlangen, Bayern
    Alter
    44
    Beiträge
    253
    Der Dongle hatte ich bisher angenommen, irgendwie vom Parallelport. Das STK500 müsste zumindest mit seiner eigenen Versorgungsspannung auskommen, denke ich mal.

    Liege ich mit dem Dongle falsch?

    Gruss
    Michael

  10. #10
    Erfahrener Benutzer Begeisterter Techniker Avatar von H.A.R.R.Y.
    Registriert seit
    15.09.2005
    Beiträge
    306
    a) Wenn das STK500 als Programmiertool genutzt wird, gibt es da den Jumper für die externe Versorgung (VTG / JP2 ?? - schau mal ins Handbuch, ich bin wegen der Namen nicht sicher). Zu Deiner ISP-Schnittstelle passend muß der hier gebrückt (gesteckt) sein und die STK500-Spannung natürlich auch auf 5V stehen. Dann geht das auch.
    noch hinzuzufügen wäre, dass die Pegel recht sauber aussahen, da meine erste Vermutung war, dass die irgendwie verschliffen wurden
    Okay, wenn die Signale alle sauber kommen, dann ist das wohl nicht der Grund.

    b) Der Programmiertakt darf maximal ein viertel der AVR-Taktfrequenz betragen, ein fabrikneuer AVR läuft auf internem RC-Oszi mit etwa 1MHz, oder?
    Meist wirkt es, den ISP-Takt auf den niedrigsten verfügbaren Wert zu stellen, und erstmal die Fuses für den Oszi richtig zu setzen. Danach kannst Du dann den ISP-Takt auf den besten Wert hochdrehen, sonst dauert das Flashen so ewig.
    a) Es gibt keine dummen Fragen, nur dumme Antworten
    b) Fehler macht man um aus ihnen zu lernen
    c) Jeder IO-Port kennt drei mögliche Zustände: Input, Output, Kaputt

Seite 1 von 2 12 LetzteLetzte

Berechtigungen

  • Neue Themen erstellen: Nein
  • Themen beantworten: Nein
  • Anhänge hochladen: Nein
  • Beiträge bearbeiten: Nein
  •  

    Werbung      12V Akku bauen