- Modernes Energiemessgeraet         
RSS-Feed anzeigen

witkatz

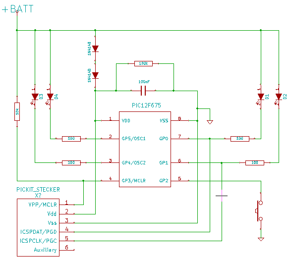
  1. SoftPWM LED Adventskranz mit PIC12F675 (XC8 Free vs. BoostC)

    Wenn man von Gadgets spricht...

    Hier eine kleine Bastelei für einen Adventabend. Passend zu der Jahreszeit hier die (alle Jahre wieder aktuelle) Idee, ein Adventskranz mit per Taster zuschaltbaren 1-4 LEDs zu basteln. Die LEDs flackern unabhängig voneinander per Soft-PWM und immitieren das Kerzengeflacker. Die Helligkeitsfunktion ist eine Normalverteilung 20%-100% mit Median bei 80%, als Zahlenreihe hinterlegt.

    Per #define ist eine Option zuschaltbar, dass nach dem 5ten ...

    Aktualisiert: 27.11.2016 um 17:42 von witkatz

    Stichworte: boostc, led, pic c, softpwm, xc8 Stichworte bearbeiten
    Kategorien
    Fertige Projekte , PIC Basteln
    Miniaturansichten angehängter Grafiken Miniaturansichten angehängter Grafiken Klicke auf die Grafik für eine größere Ansicht

Name:	Schaltplan_2.PNG
Hits:	3935
Größe:	13,4 KB
ID:	30954  
    Miniaturansichten angehängter Grafiken Angehängte Dateien
  2. SONY FB IR-Schalter mit PIC12F675

    Das Auswerten eines simplen Infrarot-Remoteprotokolls ist wohl unter den Mikrocontroller-Lernbeispielen der Klassiker schlechthin. Es ist ja auch ein sehr alltagstaugliches Beispiel. Die Fernbedienungen liegen ja auf dem Couchtisch und es ist immer was zu schalten da und sei es nur die Fernsehlampe, die Weihnachtsdeko oder vielleicht schicke ich damit in Zukunft einen Roboter zum Kühlschrank Der muss ja nur dem bereits ausgetretenen Pfad als Linienfolger folgen...

    Ich habe mir ...

    Aktualisiert: 17.11.2014 um 01:00 von witkatz

    Stichworte: "c", ir-schalter, pic, sircs, xc8 Stichworte bearbeiten
    Kategorien
    PIC Basteln

Labornetzteil AliExpress